コーポレートガバナンス

コーポレートガバナンス体制

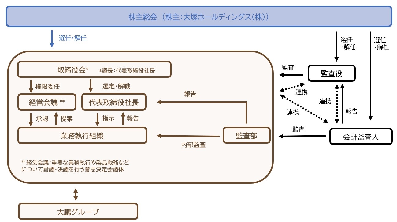
当社のコーポレートガバナンス体制の概要図は、以下のとおりです。

取締役および取締役会

取締役会は定例の取締役会を毎月1回開催するほか、必要に応じて適宜臨時に開催し、経営に関する重要事項の意思決定および業務執行の決定・監督を行っています。なお、事業年度に関する経営責任の明確化を図るため、取締役の任期を1年としています。

監査役

監査役は取締役会に出席して意見を述べるとともに当社の業務について監査を行い、取締役の職務遂行における経営の適法性、健全性を監視しています。
監査役による監査が実効的に行われることを確保するため、取締役および使用人から職務の執行状況を聴取し、業務執行に係る重要な文書を閲覧できる体制、業務執行に係る報告を求められた場合速やかに報告する体制を構築しています。

監査部

内部監査部門として監査部を設置し、当社および当社関係会社の財産および業務全般に対して適正かつ効率的な業務執行がなされているかについて、監査を定期的に実施し、取締役および監査役に監査報告を行っています。改善の必要性が指摘された場合には改善勧告を行い、その後の実施状況を確認し、職務執行の適正化を図っています。

会計監査人

当社は、会計監査人として有限責任あずさ監査法人と監査契約を締結しており、公正不偏の立場から会計監査を受けています。

当社および関係会社からなる企業集団における業務の適正を確保するための体制

当社は、国内外の関係会社を含めた大鵬グループ全体の視点から業務の適正を確保するための体制を整備しています。関係会社は、関係会社に係る各規程で規定された事項について、必要に応じて当社に報告し、その中で重要な事項は当社の承認を得ることとし、大鵬グループの連携体制を確立しています。

リスク管理体制の整備の状況

経営資源を重要なリスクに対する統制へ優先的に配分することなどを目的として導入されている大塚グループのエンタープライズリスクマネジメント(ERM)のもと、当社の適正な事業運営に影響を及ぼす可能性のあるリスクを平常時から監視し、評価できる体制を整備するとともに、重要なリスクは取締役会へ報告し、継続的なリスク低減を図っています。また、当社は、大鵬グループとしてのリスク管理体制の一層の充実に取り組んでまいります。